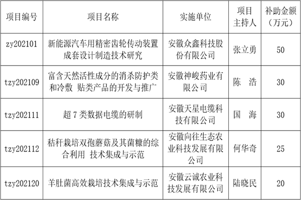
根据《关于下达2021年度天长市智能装备及仪表研究院专项发展资金项目的通知》(天智院[2021]6号)文件,我校服务天长市的5家企业获批该项目支持。

据了解,本年度有8所高校(院所)参与的33个产学研合作项目申报了天长市智能装备及仪表研究院专项发展资金项目, 23个项目获批立项,其中我校助力企业申报获批5项,项目经费总计155万元。
我校自今年5月份以来,依托“星空手机平台天长科技成果转化中心”,按照“企业出题、政府立题、高校解题、市场阅题”的模式积极开展产学研合作,先后组织20余次60余位专家赴天长企业调研,与天长市10余家企业建立了稳定的合作关系。此次专项发展资金项目的获批,进一步增强了我校服务地方经济社会发展的能力。(特约通讯员:刘晓丹 审核:李同杰)