一、企业简介
捷安高科是一家基于VR/AR技术,专注于虚拟仿真领域的高新技术企业,通过持续的研发投入和积累,已形成多项核心技术和拥有完全自主知识产权的JanVR虚拟仿真引擎平台,2017年被交通运输部认定为“国家级轨道交通行业研发中心”,业务主要涉及轨道交通、船舶和安全作业等领域。公司于2020年7月3日,在深圳股票交易所成功上市,目前已处于行业领跑者的位置,未来将致力于成为国际领先的系统虚拟仿真培训解决方案服务商。
2010年,与中国南车成为战略合作单位。
2012年,取得郑州市企业技术中心及郑州市虚拟仿真工程技术研究中心。
2014年,通过国家高新技术企业认证。
2015年,举办全国职业院校“捷安杯”城市轨道车辆与控制技能竞赛。
2016年-2019年,2016年、2018年、2019年协办轨道交通领域国家一类赛事,并荣获“大赛特殊贡献奖”。
2017年,亮相2017世界交通运输大会。荣登2017福布斯中国新三板潜力企业榜。
2018年,荣获中国技术市场协会“金桥奖”。
2019年,“走出去”共建中泰高铁鲁班学院。
2020年,在深交所创业板成功上市。
我们将与你一同开启新的未来
二、成长路径
捷安高科为你搭建双重职业跑道(管理与专业技术双通道),整合企业技术大牛、管理大咖和优秀的培训资源,通过集中培训、顶岗实践、项目历练、代理副职等形式全程双导师辅导为你的成长助力和加速,让你在捷安的平台上放飞梦想,实现价值!
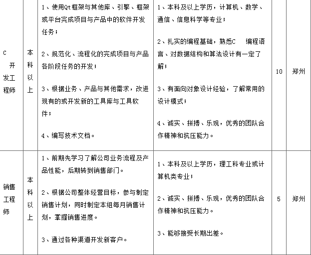
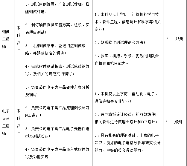
三、招聘岗位



四、薪酬福利
1、薪酬构成:基本工资 丰厚的绩效奖金 定期薪酬调整 年终奖金 专项奖励(股权激励、 项目奖金、研发奖金)
2、公司福利:用餐补贴、交通补贴、全勤奖、五险一金、商业保险、员工公寓、租房补贴、双休、节假日福利、生日会、定期体检、定期团建活动、结婚生育礼金、岗位通讯补贴、优秀员工国内/境内游等多项福利。
五、应聘流程
简历筛选、在线测评、综合面试、签订协议
六、联系方式
1、现场面试:9月份将根据各学校具体情况陆续在全国32所高校开展宣讲面试。
2、邮箱投递:hr@jiean.net,投递简历时标题注明:学校、专业、姓名。
3、咨询电话:0371-86589330 18595524230崔老师。
4、校园招聘QQ群:723078693。
5、联系地址:郑州市高新技术产业开发区科学大道133号11楼1103人力资源部。(特约通讯员:陈凯 审核:王振其)